舟山疫情重点关注地区(舟山疫情防控最新通知)

本文目录一览:

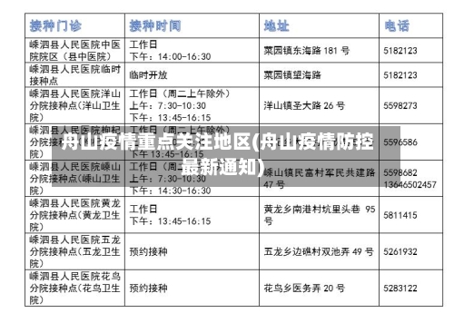
11月17日舟山普陀区继续开展重点区域核酸检测

检测时间核酸检测采样时间:上午7时至上午11时 。检测区域检测区域一:东港新区全域。检测区域二:城北中颢花园 、瑞丰家园。具体核酸检测采样地点见下表注意事项请根据所在社区和单位工作人员的通知 ,携带智能手机、本人有效身份证件,在规定检测时间内,分时段有序到达指定地点开展核酸检测 。

舟山疫情重点关注地区(舟山疫情防控最新通知)-第1张图片

关于普陀区继续开展重点区域核酸检测的通告截至11月17日11:30 ,普陀区重点区域核酸检测共采样47509人次,结果均为阴性。截至18时,当天隔离点相关重点人员核酸检测结果均为阴性。18日将继续开展一轮重点区域核酸检测 ,现将有关事项通告如下:检测对象检测区域内所有人员 。

舟山疫情重点关注地区(舟山疫情防控最新通知)-第2张图片

截至11月20日12:00,普陀区重点区域核酸检测共采样76309人次,结果均为阴性。截至17:30 ,今日隔离点相关重点人员核酸检测结果均为阴性。

舟山疫情重点关注地区(舟山疫情防控最新通知)-第3张图片

11月21日至22日舟山普陀区继续开展重点区域核酸检测

截至11月20日12:00 ,普陀区重点区域核酸检测共采样76309人次,结果均为阴性 。截至17:30,今日隔离点相关重点人员核酸检测结果均为阴性 。

日将继续开展一轮重点区域核酸检测 ,现将有关事项通告如下:检测对象检测区域内所有人员。检测时间核酸检测采样时间:11月18日上午7时至上午11时检测区域检测区域一:东港新区全域。检测区域二:城北中颢花园、瑞丰家园 。

检测对象检测区域内所有人员。检测时间核酸检测采样时间:上午7时至上午11时。检测区域检测区域一:东港新区全域 。检测区域二:城北中颢花园 、瑞丰家园。

【济南:自11月23日0时起,市内六区餐饮经营场所暂停堂食】11月22日下午4:30,济南市召开新冠肺炎疫情防控新闻发布会 ,济南市常态化疫情防控和处置工作指挥部综合协调组常务副组长张蓉介绍,2022年11月21日12时至11月22日12时,全市报告新增本土确诊病例13例、无症状感染者430例。

根据当前疫情防控工作需要 ,经江北新区新冠肺炎疫情联防联控工作指挥部研究,决定于11月21日、11月22日开展两轮核酸检测工作,现将有关事项通告如下:时间安排上午8:00-10:00;下午15:30-21:00采检对象江北新区居民及机关企事业单位员工 。

现通告如下:筛查时间自2022年11月23日7时起至2022年11月25日21时止 ,期间开展3轮核酸筛查。

浙江带星号的市区有哪些

浙江多个市区近来存在疫情高中风险地区,这些地区包括但不限于杭州的余杭区 、西湖区 、钱塘区、江干区、拱墅区 、上城区,嘉兴的海宁市、平湖市、桐乡市 、嘉善县 ,宁波的江北区 ,温州的苍南县,以及金华、丽水、衢州 、台州、舟山群岛和湖州的安吉、南浔等地。

行程码上面的这种星号,表示之前去过的地方可能存在中高风险区 ,一般过14天之后会自动更新消失的,低风险区的话,是不会带星的 。低风险地区是指当地无确诊病例 ,或连续14天无新增确诊病例的地区。

无法取消,只能等所在城市风险降低以后就不带星了。到访地右上角的星号标记表示当前该城市存在中风险或高风险地区,并不表示用户实际到访过这些中高风险地区 。星号和用户个人健康状况无关 ,仅作为中高风险地区的提示标志,方便管理人员查验 。当您过往14天内行程不包含中高风险地区城市后,星号会自行消失。

消费抑制问题:带“星号”期间 ,用户可能面临酒店拒住 、景区禁入、商务活动受阻等情况,直接抑制消费意愿。据统计,2022年上半年社会消费品零售总额增速放缓 ,取消“星号 ”有助于释放被压抑的消费需求 。

宁波舟山港附近出现疫情,严重影响港口作业

〖壹〗、码头与交通管制方面 大榭码头临时封闭:疫情在凌晨于柴桥被发现后 ,大榭码头迅速采取临时封闭措施,这是港口作业的核心区域之一,其封闭直接导致该码头无法正常进行货物的装卸等操作 ,影响了货物的流转效率。货车集合基地关闭:货车集合基地的关闭,使得原本在此集结 、调配的货车无法正常运作。

〖贰〗 、月11日上午,宁波舟山港码头1名工作人员新冠病毒核酸检测呈阳性 ,导致梅山岛集装箱设施暂停运营,引发对全球供应链潜在风险的担忧 。阳性人员基本情况涉事人员余某,男性 ,34岁,就职于宁波梅东集装箱码头有限公司,居住于梅山港区金创工业园区宿舍。

〖叁〗、宁波舟山梅山港码头暂停运营导致靠港船舶数量从200艘锐减至60艘 ,主要因发现新冠病毒核酸检测阳性人员后采取封闭措施,引发全球贸易连锁反应。 事件背景与直接原因疫情触发封闭:8月11日上午,宁波舟山港码头发现1例新冠病毒核酸检测阳性人员 ,梅山港码头随即暂停运营 ,相关区域进行环境消杀并扩大检测范围 。

〖肆〗、宁波北仑核心港区疫情对全球航运物流业造成了严重影响,主要体现在港口运营受阻 、集卡运输受限、供应链受冲击等方面。港口运营受阻宁波舟山港是中国第二大、全球第三大集装箱港,其核心港区位于北仑区。此次疫情导致北仑封控区全面封闭隔离 ,距离港口近在咫尺,对港口的正常运营造成了直接影响 。

〖伍〗 、宁波舟山港梅山码头因作业人员新冠阳性紧急暂停进提箱服务,是当地为控制疫情扩散采取的防控举措 ,近来密切接触者已管控,后续影响有待观察。

〖陆〗、宁波舟山港部分关闭的直接影响短期运营调整:梅山港区暂停作业后,约28艘集装箱船停靠港外等待泊位 ,港口船舶数量锐减70%。尽管其他港区通过延长运行时间、引导船舶至替代码头等措施缓解压力,但仍可能引发局部拥堵 。

相关推荐

  • 【喀什地区疫情联系电话,喀什地区疫情联系电话是多少】

    【喀什地区疫情联系电话,喀什地区疫情联系电话是多少】

    湖北省疾控中心针对喀什疫情发布紧急提示湖北省疾控中心发布紧急提示10月25日晚,新疆维吾尔自治区人民政府新闻办公室召开喀什疫情防控新闻发布会通报喀什地区疏附县新增137例新型冠状病毒肺炎无症状感染者,流行病学调查及溯源工作正在进行中。新疆巴音郭楞州报告多例确诊病例和无症状感染者湖北省疾病预防控制中心紧急提示3月31日,新疆巴音郭楞州和硕县报告新增多例新冠肺...

  • 甘肃金昌地区肺炎疫情/甘肃金昌疫情防控最新通知

    甘肃金昌地区肺炎疫情/甘肃金昌疫情防控最新通知

    金昌是低风险地区吗是。金昌市位于我国的甘肃省,根据甘肃省的疫情防控中心通告了解到,该地区截止2022年8月20日,没有无症状感染者的增加,属于低风险地区,但出门仍要注意疫情的防护和自身的安全。根据国家卫健委和省市卫健委最新通报显示,甘肃省金昌市已经连续13天无新增本土确诊病例,属于常态化防控区域,是低风险地区。不隔离。通过查询相关资料了解到截止2022年9...

  • 【江苏地区疫情图最新情况,江苏地区疫情图最新情况查询】

    【江苏地区疫情图最新情况,江苏地区疫情图最新情况查询】

    江苏苏州多地调整为中风险地区022年2月17日16时起,江苏苏州多地被调整为中风险地区,具体包括吴江区长安路2358号吴江科技创业园、姑苏区永林二区12幢、苏州工业园区花语江南20幢,其他地区风险等级未发生变化。截至今日18时,苏州市共有中风险地区55个。江苏:自2月22日18时起,苏州市张家港市杨舍镇金新城悦府7幢、姑苏区平江街道永林二区两地调整为中风险...

  • 锡盟地区还有疫情吗/锡盟地区还有疫情吗今天

    锡盟地区还有疫情吗/锡盟地区还有疫情吗今天

    9月13号锡林郭勒盟解封了没〖壹〗、没有。根据相关资料显示自9月14日9时起,在全市低风险区解除封控措施,有序恢复生产生活秩序。由此可知9月13号锡林郭勒盟没有解封。锡林郭勒,简称锡盟,内蒙古自治区辖盟,以锡林浩特为主中心,二连浩特和多伦为副中心,以乌里雅斯太为东部重点节点,其他旗(区)政府所在地为骨干支撑。截至2020年5月,全盟辖2个市、9个旗、1个县...

  • 【西安周边疫情地区分布图,西安周边最近有哪些县市】

    【西安周边疫情地区分布图,西安周边最近有哪些县市】

    西安周边那里没有疫情杨凌之所以是西安周边游比较好的去处,主要因其安全性高、自然景观丰富、特色小吃多样,且兼具深厚的农耕文化底蕴与现代农业旅游特色,具体如下:安全性高,避免人群密集杨凌作为新兴旅游地区,尚未出现游客跟风涌入的现象,五一等节假日期间也不会出现人山人海的情况,有效降低了因人群密集带来的疫情传播风险,让游客能够安心游玩。西安周边游比较好的去处杨凌兼...

  • 喀什地区出疆最新疫情(喀什疫情最新出入政策)

    喀什地区出疆最新疫情(喀什疫情最新出入政策)

    出疆最新政策需要什么出疆最新政策需要手续如下:所有来(返)乌人员提前下载“新疆政务服务”APP或使用“新疆政务服务”小程序进行入疆申报。对来乌返乌人员开展精准筛查,查验健康码和测温。对7日内有高风险区旅居史的人员,落实7天(补齐)集中隔离医学观察(管理期限自离开风险区域算起,下同)。提供7日内无高中低风险区旅居史承诺书:你需要提供7日内无高中低风险区旅居史...

  • 【霞浦地区疫情防控电话,霞浦县防疫指挥部电话】

    【霞浦地区疫情防控电话,霞浦县防疫指挥部电话】

    宁波北仑霞浦衔道,到新碶衔道,健康码是否会变黄。〖壹〗、宁波北仑霞浦衔道到新碶衔道,健康码不会变黄。通过查询相关公开信息截止到2022年11月9日,宁波属于常态化管理,没有中高风险地区。每7两小时完成一次核酸检测,因政策在实施过程中会根据疫情情况动态调整,建议出行之前先电话询问,确认落地要求。〖贰〗、不会。健康码变为“黄码”,意味着相关人员有一定的新冠病毒...

  • 疫情广西地区分布图片(疫情广西地区分布图片高清)

    疫情广西地区分布图片(疫情广西地区分布图片高清)

    广西疫情!刚刚发布最新消息广西7月17日0-24时新增本土确诊病例59例(均在北海市),新增本土无症状感染者53例,无新增境外输入确诊病例,新增境外输入无症状感染者7例。月17日0-24时,广西新增本土确诊病例59例,均在北海市,具体分布如下:北海市各区县分布:海城区41例、银海区12例、合浦县5例、铁山港区1例。病例类型说明:新增的59例确诊病例中,包含...

  • 【哪些地区还没有疫情,哪些地区还没有疫情封控】

    【哪些地区还没有疫情,哪些地区还没有疫情封控】

    世界上没有疫情的国家是哪个〖壹〗、世界上没有疫情的国家是朝鲜、莱索托、塔吉克斯坦、土库曼斯坦和也门。其中,朝鲜在面对全球性新冠肺炎疫情传播时,采取了全面加强国家紧急防疫工作的措施,彻底切断疫情输入途径。〖贰〗、近来全球没有感染过新冠病毒的四个国家分别是朝鲜、汤加王国、基里巴斯、土库曼斯坦,其中土库曼斯坦的“零感染”状态存在一定争议。以下是具体介绍:朝鲜地处...

  • 湖北武汉武昌地区疫情/湖北武汉武昌区疫情最新消息

    湖北武汉武昌地区疫情/湖北武汉武昌区疫情最新消息

    培训讲座多次成疫情“放大器”,疫情下是否该禁止此类讲座的举办?_百度...〖壹〗、人员多、室内空间密闭式,学习培训、讲座已多次变成当地肺炎疫情“放大仪”。相近的企业员工培训、讲座等,人员多、室内空间密闭式是关键特点,也从而变成多地当地肺炎疫情的“放大仪”。《中国疾病预防控制中心周报》在上年2月10日公布2021年1月产生在吉林省通化市的非常散播事情。〖贰〗...

返回顶部