本文目录一览:
- 〖壹〗、2月7日杭州淳安县疫情防控办发出最新提醒
- 〖贰〗 、江浙沪疫情卷土重来,线下考位再度面临大面积取消!
- 〖叁〗、2022辽宁省来杭州疫情防控要求一览
- 〖肆〗、最新消息!杭州来(返)海宁许村、长安政策有变
- 〖伍〗、1月28日杭州西湖有调整疫情风险等级吗?
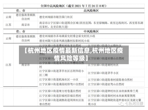
2月7日杭州淳安县疫情防控办发出最新提醒
〖壹〗 、报告要求:1月27日以来从广西百色市来(返)淳的人员需第一时间主动向村(社区)、单位或入住宾馆报告。管控措施:积极配合落实“14天集中隔离+7天居家健康监测 ”管控措施 。法律责任:瞒报、迟报 、谎报行程信息将依法追究相关责任。

〖贰〗、保持冷静,明确短信含义收到短信表示您可能接触过新冠阳性病例 ,或途径中高风险地区,但无需过度恐慌。此类短信是疫情防控部门基于大数据排查发出的预警,旨在提醒您及时采取防护措施 ,降低传播风险 。

〖叁〗、杭州市上城区防控办发布最新提醒,建议居民每2天做一次核酸检测,以应对严峻的疫情形势和冬春季流感等呼吸道传染病的叠加风险。上城区将通过增设采样点 、延长服务时间等方式,为居民提供便利。新闻多看点:关于核酸检测的明确要求 不得扩大核酸检测范围:没有发生疫情的地区 ,一般不按行政区域开展全员核酸检测。
江浙沪疫情卷土重来,线下考位再度面临大面积取消!
〖壹〗、江浙沪地区因疫情抬头,多地12月线下托福考位大面积取消,考生需密切关注考场动态并做好备选方案 。疫情发展情况近日 ,江浙沪地区疫情出现抬头迹象。浙江宁波发现本土确诊病例后,杭州、绍兴相继报告阳性病例;上海通报一例本土确诊;南京市鼓楼区也报告一例核酸检测阳性人员,该人员已转运至定点医院。
2022辽宁省来杭州疫情防控要求一览
辽宁来杭州人员需要提供48小时核酸检测阴性报告 。中高风险地区内来杭返杭人员:实施“14+7”健康管理措施 ,即先实施14天集中隔离医学观察,继续实施7天居家健康观察。对全域封闭管理地区 、同时空伴随人员,参照实施“14+7”健康管理措施。
跨省返杭 无疫情省份来返人员:从没有疫情的省份来返杭州(文中提及的“滨 ”实际指杭州相关区域 ,下同)人员,凭杭州健康码绿码,配合行程卡查验 ,可以正常来返 。有疫情省份低风险地区来返人员:从有疫情发生省份(浙江省除外)的低风险地区来返人员,须持48小时内核酸检测阴性证明来返。
国外来返杭 对入境人员实施“14+7+7”健康管理措施,即14天集中隔离医学观察、7天居家健康观察、7天日常健康监测。交通方面 飞机航班:核验浙江健康码绿码及通信行程卡;若目的地或航司要求提供核酸检测报告,需在萧山机场登机前核验48小时内阴性证明 。
最新消息!杭州来(返)海宁许村、长安政策有变
〖壹〗、自4月29日零时起 ,杭州来(返)海宁市许村、长安政策调整如下:取消“赋黄码”政策,来返人员需持48小时内核酸阴性证明 、“健康码”“行程卡 ”正常,并在1小时内主动报备 ,有“三区”旅居史人员需落实对应健康管理措施,未返回人员暂缓返回。
〖贰〗、025许村会规划杭州。通过查询海宁市人民政府官方网站信息显示,市许村镇、长安镇(高新区) 、盐官旅游度假区被列入《方案》 。
〖叁〗、确实 ,海宁在编制新一轮市域总规时,将西部许村、长安183平方公里区域规划为“杭州第11区”,以许村高铁站为核心 ,打造“杭海新城 ”。这一规划旨在融入沪杭科创新区,发展产业,建设品质新城。海宁在交通 、产业布局等方面积极融合杭州 ,这对海宁临杭板块带来利好。

1月28日杭州西湖有调整疫情风险等级吗?
截至2022年1月28日08时,杭州西湖区未调整疫情风险等级,仍为低风险地区 。全市风险等级分布:杭州共有0个高风险地区,1个中风险地区(位于滨江区长河街道建业路151号) ,其余区域均为低风险地区。西湖区不在中高风险名单中。
月28日0-24时,新增本土确诊病例18例,均在杭州市 。1月29日0-14时 ,新增本土确诊病例4例,均来自集中隔离点密接人员检测发现。
低风险地区,不需要隔离 ,仅仅需要核酸检测证明啦!但是如果是中高风险或者当地没有发布疫情解除的相关公告的话 去外地还是要被集中隔离或者居家隔离的。
022年1月20日:无调整,部分区域仍处于封控状态 。2022年1月19日:无调整,封控区、管控区、防范区范围维持前日标准。2022年1月18日:无调整 ,防控措施未发生变化。2022年1月17日:调整缩小防范区范围,部分区域风险等级降低,但未全面解封 。
杭州风险等级情况全域风险等级:杭州并未调整疫情风险地区 ,全域仍为低风险地区,涵盖上城区 、下城区、江干区、拱墅区 、西湖区、滨江区、萧山区、余杭区 、富阳区、临安区。局部限制情况:萧山区义桥镇出现1例本土确诊病例,该区域人员出行可能受限。









