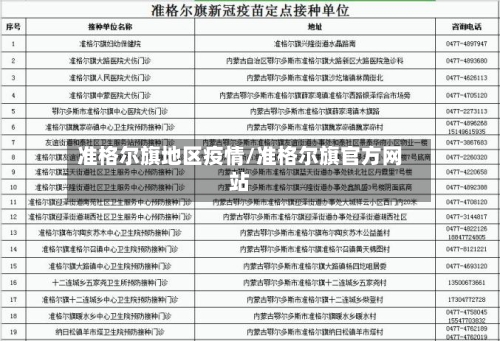
准格尔旗地区疫情/准格尔旗官方网站

本文目录一览:

鄂尔多斯准格尔旗什么时候解封

〖壹〗 、解封了。根据疫情防疫政策显示 ,截止至2022年11月4日 ,鄂尔多斯准格尔旗解封了,属于常态化地区,疫情具有病毒传播快、伤亡大、控制难度高 、地域广等特点 。疫情在即 ,务必做好个人防护 。

准格尔旗地区疫情/准格尔旗官方网站-第1张图片

〖贰〗、能。截止2022年12月4日,鄂尔多斯准格尔解封了。准格尔旗位于内蒙古自治区西南部、鄂尔多斯市东部,地处蒙晋陕三省交界处 ,素有“鸡鸣三省”之称 。

准格尔旗地区疫情/准格尔旗官方网站-第2张图片

〖叁〗 、截止近来2022年11月9日解封。截止近来2022年11月9日最新通知沙圪堵已超过14日无疫情报告,全域属无风险地区,人员恢复常态化疫情防控 ,全域管控政策调整为,落地即检及3天3检管理。

准格尔旗地区疫情/准格尔旗官方网站-第3张图片

〖肆〗、0月 09, 2022 最新!鄂尔多斯各地出行提示→_乌审旗人民政府 低风险地区需持有48小时两次核酸证明 ,中高风险地区进入准格尔旗的进行劝返或就地实行“3+3 ”隔离政策;驶出无限制 。

〖伍〗、薛家湾疫情解除时间暂未得到具体通知。通过查询相关资料显示:截止到2022年11月11日,准格尔旗对呼市返回隔离管控人员核酸检测时发现1例初筛阳性,初筛阳性人员:郝某 ,男 、67岁 ,个体工商户,家住准格尔旗薛家湾镇祥和C区3排7号。故准格尔旗新冠肺炎疫情防控指挥部并未发布薛家湾疫情解除消息 。

内蒙古准格尔旗准格尔召镇是否中高风险地区

〖壹〗、不是。通过查询相关资料显示:截止至2022年9月18日,内蒙古准格尔旗准格尔召镇已经实现新冠肺炎病例数清零的壮举 ,属于低风险地区,不是中高风险地区。但是该地区居民在出行时仍需佩戴口罩,并扫对应的场所码 。

〖贰〗、准格尔召镇 ,又名西召,位于准格尔旗 、伊金霍洛旗 、东胜区三地交汇处,地理交通便利 ,以包府复线南北贯穿,包神铁路旁过,总面积为4783平方公里。镇下辖8个行政村 ,92个农业生产合作社,共有2969户居民,总人口为10217人(2005年数据) ,其中少数民族人口为853人。

〖叁〗、准格尔旗龙太煤矿近来处于存续状态 ,但存在较多司法风险和经营限制,其60万吨/年改扩建项目正在推进中 。 基本信息准格尔旗龙太煤炭有限责任公司成立于2007年,位于内蒙古鄂尔多斯市准格尔旗准格尔召镇 。

呼伦贝尔哪里有疫情

〖壹〗、是。截止到2022年10月11日 ,通过查询疫情最新情况可知,呼伦贝尔市海拉尔共有中风险地区3处,高风险地区6处 ,是高风险地区。海拉尔区是隶属内蒙古自治区呼伦贝尔市的一个市辖区,是呼伦贝尔市政治 、经济、文化中心 。

〖贰〗、021年12月20日,由昆明出发 、经停郑州的3U8847航班在到达目的地哈尔滨后发现1名境外输入复阳病例。经排查 ,该病例的同乘密切接触者中有两人(为母子关系)涉及呼伦贝尔市,并公布了二人的详细行程轨迹,特别指出他们曾乘坐K7093和K995次列车。

〖叁〗、有 。新华社呼和浩特8月5日电(记者魏婧宇)记者5日从内蒙古自治区呼伦贝尔市卫生健康委员会获悉 ,8月5日呼伦贝尔市海拉尔区报告1例本土新冠肺炎确诊病例,当地已发布新冠肺炎疫情防控Ⅲ级预警。

内蒙有疫情吗?

〖壹〗、020年7月5日,内蒙古巴彦淖尔市乌拉特中旗温更镇确诊一例腺鼠疫病例 ,患者为一名牧民 ,发病前曾在鼠疫疫源地活动,近来已在当地医院隔离治疗且病情平稳,市旗两级政府已落实相关防控措施。以下是详细介绍:病例情况 确诊时间与地点:2020年7月5日 ,巴彦淖尔市乌拉特中旗温更镇1名牧民在乌拉特中旗人民医院就诊时,经专家组确诊为腺鼠疫病例 。

〖贰〗 、内蒙古自治区:新增本土确诊3例,均在呼伦贝尔市。内蒙古12月13日0—24时报告新增本土确诊病例5例(均为呼伦贝尔满洲里市) ,但12月14日数据中显示新增本土确诊为3例,可能存在统计时间节点差异或病例调整。新增本土确诊病例治愈出院10例(均为呼伦贝尔满洲里市) 。

〖叁〗、通过查询相关资料显示,内蒙赤峰没有疫情 ,疫情实时大数据报告显示,内蒙赤峰连续两个月无本土新增,属于低风险地区 ,赤峰市,是内蒙古自治区的9个地级市之一,驻地松山区。具体消息可关注官方网站 ,获得第一手权威信息。

〖肆〗、内蒙古疫情速报」【解封不解防 ,这些事还得记心上】随着符合条件的小区和商超门店的有序放开,沉寂了一个多月的呼和浩特,正在慢慢地恢复着昔日的烟火气 。 憋了这么久 ,出来购购物 、透透气儿,晒晒太阳看看街景,人之常情 。但是小编觉得 ,家人们,咱们还是别太放飞,一定要压得稳点。

〖伍〗、内蒙古疫情源头有新发现 ,即呼和浩特市疫情首例确诊病例病毒基因测序为奥密克戎变异株BF.7进化分支,此前我国境内尚未报告过本地该进化分支。以下是对相关情况的详细介绍:BF.7变异株的背景全球传播趋势:世界卫生组织警示BF.7正全球传播,几周内或成主流 。

〖陆〗、截至2021年10月27日7时 ,内蒙古本轮疫情累计本土确诊病例增至110例,其中阿拉善盟额济纳旗89例,二连浩特市16例 ,呼和浩特市3例 ,鄂尔多斯市伊金霍洛旗1例,阿拉善左旗1例,疑似病例1例。

准格尔旗薛家湾是中风险地区吗

不是。通过查询疫情防控中心显示 ,截止到2022年11月10日,准格尔旗薛家湾属于我国低风险地区,不是中风险 ,实行不封闭政策,但是出入公共场所需要出示健康码并且带有48小时内的核酸检测证明 。

不是。通过大数据调查显示,内蒙古准格尔旗薛家湾镇东胜区不是高风险地区 ,截止2022年11月10日14时,东胜暂无高中低风险地区,全域都是常态化防控区域。

薛家湾镇是鄂尔多斯市准格尔旗旗委 、旗人民政府驻地 。准格尔旗三个中心镇之一。通过查询相关资料显示:鄂尔多斯市新增本土2例 ,该地区处于低风险地区,荣乌高速从此地到朔州不封闭,通程期间做好个人防护措施 ,少去人员密集的公共场所。

不停运 。截止到2022年11月10日 ,薛家湾属于低风险地区,所以不停运。薛家湾指薛家湾镇,隶属于内蒙古自治区鄂尔多斯市准格尔旗 ,地处准格尔旗东部,东与呼和浩特市清水河县窑沟乡隔黄河相望。

今天出入准格尔旗薛家湾需要48小时阴性核酸检测 。根据相关信息表示从2022年10月7日起从新疆 、西藏、宁夏和呼和浩特市来(返)我旗人员须提供48小时内2次核酸检测阴性证明(间隔24小时),无法提供者建议近期不来我旗 。

相关推荐

  • 【喀什地区疫情联系电话,喀什地区疫情联系电话是多少】

    【喀什地区疫情联系电话,喀什地区疫情联系电话是多少】

    湖北省疾控中心针对喀什疫情发布紧急提示湖北省疾控中心发布紧急提示10月25日晚,新疆维吾尔自治区人民政府新闻办公室召开喀什疫情防控新闻发布会通报喀什地区疏附县新增137例新型冠状病毒肺炎无症状感染者,流行病学调查及溯源工作正在进行中。新疆巴音郭楞州报告多例确诊病例和无症状感染者湖北省疾病预防控制中心紧急提示3月31日,新疆巴音郭楞州和硕县报告新增多例新冠肺...

  • 甘肃金昌地区肺炎疫情/甘肃金昌疫情防控最新通知

    甘肃金昌地区肺炎疫情/甘肃金昌疫情防控最新通知

    金昌是低风险地区吗是。金昌市位于我国的甘肃省,根据甘肃省的疫情防控中心通告了解到,该地区截止2022年8月20日,没有无症状感染者的增加,属于低风险地区,但出门仍要注意疫情的防护和自身的安全。根据国家卫健委和省市卫健委最新通报显示,甘肃省金昌市已经连续13天无新增本土确诊病例,属于常态化防控区域,是低风险地区。不隔离。通过查询相关资料了解到截止2022年9...

  • 【江苏地区疫情图最新情况,江苏地区疫情图最新情况查询】

    【江苏地区疫情图最新情况,江苏地区疫情图最新情况查询】

    江苏苏州多地调整为中风险地区022年2月17日16时起,江苏苏州多地被调整为中风险地区,具体包括吴江区长安路2358号吴江科技创业园、姑苏区永林二区12幢、苏州工业园区花语江南20幢,其他地区风险等级未发生变化。截至今日18时,苏州市共有中风险地区55个。江苏:自2月22日18时起,苏州市张家港市杨舍镇金新城悦府7幢、姑苏区平江街道永林二区两地调整为中风险...

  • 锡盟地区还有疫情吗/锡盟地区还有疫情吗今天

    锡盟地区还有疫情吗/锡盟地区还有疫情吗今天

    9月13号锡林郭勒盟解封了没〖壹〗、没有。根据相关资料显示自9月14日9时起,在全市低风险区解除封控措施,有序恢复生产生活秩序。由此可知9月13号锡林郭勒盟没有解封。锡林郭勒,简称锡盟,内蒙古自治区辖盟,以锡林浩特为主中心,二连浩特和多伦为副中心,以乌里雅斯太为东部重点节点,其他旗(区)政府所在地为骨干支撑。截至2020年5月,全盟辖2个市、9个旗、1个县...

  • 【西安周边疫情地区分布图,西安周边最近有哪些县市】

    【西安周边疫情地区分布图,西安周边最近有哪些县市】

    西安周边那里没有疫情杨凌之所以是西安周边游比较好的去处,主要因其安全性高、自然景观丰富、特色小吃多样,且兼具深厚的农耕文化底蕴与现代农业旅游特色,具体如下:安全性高,避免人群密集杨凌作为新兴旅游地区,尚未出现游客跟风涌入的现象,五一等节假日期间也不会出现人山人海的情况,有效降低了因人群密集带来的疫情传播风险,让游客能够安心游玩。西安周边游比较好的去处杨凌兼...

  • 喀什地区出疆最新疫情(喀什疫情最新出入政策)

    喀什地区出疆最新疫情(喀什疫情最新出入政策)

    出疆最新政策需要什么出疆最新政策需要手续如下:所有来(返)乌人员提前下载“新疆政务服务”APP或使用“新疆政务服务”小程序进行入疆申报。对来乌返乌人员开展精准筛查,查验健康码和测温。对7日内有高风险区旅居史的人员,落实7天(补齐)集中隔离医学观察(管理期限自离开风险区域算起,下同)。提供7日内无高中低风险区旅居史承诺书:你需要提供7日内无高中低风险区旅居史...

  • 【霞浦地区疫情防控电话,霞浦县防疫指挥部电话】

    【霞浦地区疫情防控电话,霞浦县防疫指挥部电话】

    宁波北仑霞浦衔道,到新碶衔道,健康码是否会变黄。〖壹〗、宁波北仑霞浦衔道到新碶衔道,健康码不会变黄。通过查询相关公开信息截止到2022年11月9日,宁波属于常态化管理,没有中高风险地区。每7两小时完成一次核酸检测,因政策在实施过程中会根据疫情情况动态调整,建议出行之前先电话询问,确认落地要求。〖贰〗、不会。健康码变为“黄码”,意味着相关人员有一定的新冠病毒...

  • 疫情广西地区分布图片(疫情广西地区分布图片高清)

    疫情广西地区分布图片(疫情广西地区分布图片高清)

    广西疫情!刚刚发布最新消息广西7月17日0-24时新增本土确诊病例59例(均在北海市),新增本土无症状感染者53例,无新增境外输入确诊病例,新增境外输入无症状感染者7例。月17日0-24时,广西新增本土确诊病例59例,均在北海市,具体分布如下:北海市各区县分布:海城区41例、银海区12例、合浦县5例、铁山港区1例。病例类型说明:新增的59例确诊病例中,包含...

  • 【哪些地区还没有疫情,哪些地区还没有疫情封控】

    【哪些地区还没有疫情,哪些地区还没有疫情封控】

    世界上没有疫情的国家是哪个〖壹〗、世界上没有疫情的国家是朝鲜、莱索托、塔吉克斯坦、土库曼斯坦和也门。其中,朝鲜在面对全球性新冠肺炎疫情传播时,采取了全面加强国家紧急防疫工作的措施,彻底切断疫情输入途径。〖贰〗、近来全球没有感染过新冠病毒的四个国家分别是朝鲜、汤加王国、基里巴斯、土库曼斯坦,其中土库曼斯坦的“零感染”状态存在一定争议。以下是具体介绍:朝鲜地处...

  • 湖北武汉武昌地区疫情/湖北武汉武昌区疫情最新消息

    湖北武汉武昌地区疫情/湖北武汉武昌区疫情最新消息

    培训讲座多次成疫情“放大器”,疫情下是否该禁止此类讲座的举办?_百度...〖壹〗、人员多、室内空间密闭式,学习培训、讲座已多次变成当地肺炎疫情“放大仪”。相近的企业员工培训、讲座等,人员多、室内空间密闭式是关键特点,也从而变成多地当地肺炎疫情的“放大仪”。《中国疾病预防控制中心周报》在上年2月10日公布2021年1月产生在吉林省通化市的非常散播事情。〖贰〗...

返回顶部