江西地区有疫情吗(江西地区有疫情吗今天)

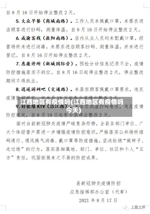
本文目录一览:

江西没有疫情的城市

〖壹〗、南昌、上饶等十个城市。江西的省会为南昌,位于中国东南部,在长江中下游南岸。根据疫情实施大数据显示 ,截止到2022年9月21日,该省除了吉安和赣州其余的南昌 、上饶等十个城市都不属于中高风险区,因此没有疫情 。前往江西的游客需要携带48小时核算阴性检测并配戴好口罩。

江西地区有疫情吗(江西地区有疫情吗今天)-第1张图片

〖贰〗、鹰潭市。通过查询江西疫情防控部门要求显示:截止2022年11月16日 ,该地区没有出现新增病例,属于低风险地区,并且该地区有疫情的城市有鹰潭市 。并且生活中一定要注意做好个人防护措施。

江西地区有疫情吗(江西地区有疫情吗今天)-第2张图片

〖叁〗、近来 ,江西省全省各地市均属于疫情风险等级的低风险地区,2021年江西已经宣布封城的城市不存在,江西并没有封村封路;2021年江西已经宣布封城的城市虽然近来官方没有发布2021封城通告 ,但本土确诊病例的“零增长”并不等于“零风险 ”,当前春节临近,人流 、物流高峰期间 ,防控任务依然艰巨繁重。

江西地区有疫情吗(江西地区有疫情吗今天)-第3张图片

〖肆〗、南昌市 。根据南昌市疫情防控指挥部最新消息 ,截至2022年12月26日,南昌没有疫情。江西,简称赣 ,因公元733年唐玄宗设江南西道而得省名,又因江西最大河流为赣江而得简称。

〖伍〗、没有 。江西,中国省级行政区 ,简称赣,别称赣鄱大地,是江南鱼米之乡 ,古有吴头楚尾,粤户闽庭之称。通过查询江西省疫情防控中心了解到,截止2022年9月24日 ,兴国属于低风险地区,无新增确诊病例,该地没有疫情 ,居民可日常出行 ,做好个人防护,减少人员聚集。

江西贵溪有疫情吗

有 。通过查询相关资料显示截止到2022年8月15日,江西省新增本土确诊病例1例(在鹰潭市贵溪市) ,新增本土无症状感染者29例,其中鹰潭市22例,均在贵溪市 。

有。通过查询江西省疫情最新消息 ,江西8月22日新增本土感染“1+7”,均在贵溪市,8月22日0-24时 ,江西省新增本土确诊病例1例(在鹰潭市贵溪市)。

有疫情 。截止至2022年9月27日,通过查询江西贵溪防疫要求规定,江西省贵溪仍处于疫情防控的时期 ,贵溪任何人都需要做好安全防护,安全出行。贵溪属于高险地区,旅游区任何人都不可以去 ,还需要携带健康码。

江西哪些地方有疫情

022年4月5日0-24时 ,江西省新增本土确诊病例2例,新增本土无症状感染者33例,具体通报内容如下:新增本土确诊病例情况 新增2例确诊病例均在南昌市 ,为隔离观察人员中发现,临床分型均为轻型 。当日新增治愈出院12例(均在南昌市)。

022年4月14日0-24时,江西省新增本土确诊病例1例(南昌市) 、本土无症状感染者18例(南昌市17例 、宜春市1例) ,无新增境外输入确诊病例。 具体数据及防控措施如下:本土疫情情况新增确诊病例:1例(轻型,南昌市),新增治愈出院5例(均在南昌市) 。

022年4月8日0-24时 ,江西省新增本土确诊病例2例,新增本土无症状感染者29例,无新增境外输入确诊病例 ,新增境外输入无症状感染者3例。 具体通报内容如下:本土确诊病例情况 新增本土确诊病例2例,均在南昌市,通过管控区域筛查发现 ,临床分型均为轻型。新增治愈出院3例 ,其中南昌市2例、抚州市1例 。

江西省新增本土无症状感染者4例,赣州连续12天清零

022年9月27日0-24时,江西省新增本土无症状感染者4例,赣州连续12天无新增本土无症状感染者 ,但仍有1个高风险区和12个中风险区,有望在9月底实现全域中高风险区清零。新增本土无症状感染者情况2022年9月27日0-24时,江西省新增本土无症状感染者4例 ,其中鹰潭市1例,位于月湖区(信江新区);吉安市3例,均在泰和县。

022年3月13日0-24时 ,江西省无新增本土确诊病例报告,新增外省输入无症状感染者4例(南昌市2例,上饶市1例 ,赣州市1例),均在定点医疗机构接受隔离医学观察 。2022年3月13日0-24时,江西省无新增境外输入新型冠状病毒肺炎确诊病例报告 。

022年9月27日0-24时 ,江西省新增本土无症状感染者4例 ,其中鹰潭市1例,在月湖区;吉安市3例,均在泰和县。解除隔离医学观察12例 ,其中赣州市5例,其中章贡区2例、宁都县3例;吉安市7例,其中吉州区2例 、永丰县5例。

赣州章贡区没有疫情 。通过查询江西省赣州市最新疫情消息了解到 ,截止到2022年9月28日,赣州章贡区没有疫情,新增本土无症状感染者4例 ,其中鹰潭市1例,在月湖区(信江新区);吉安市3例,均在泰和县。

现在江西哪些地方有疫情

〖壹〗、022年4月5日0-24时 ,江西省新增本土确诊病例2例,新增本土无症状感染者33例,具体通报内容如下:新增本土确诊病例情况 新增2例确诊病例均在南昌市 ,为隔离观察人员中发现 ,临床分型均为轻型。当日新增治愈出院12例(均在南昌市) 。

〖贰〗、022年4月14日0-24时,江西省新增本土确诊病例1例(南昌市) 、本土无症状感染者18例(南昌市17例、宜春市1例),无新增境外输入确诊病例。 具体数据及防控措施如下:本土疫情情况新增确诊病例:1例(轻型 ,南昌市),新增治愈出院5例(均在南昌市)。

〖叁〗、022年4月8日0-24时,江西省新增本土确诊病例2例 ,新增本土无症状感染者29例,无新增境外输入确诊病例,新增境外输入无症状感染者3例 。 具体通报内容如下:本土确诊病例情况 新增本土确诊病例2例 ,均在南昌市,通过管控区域筛查发现,临床分型均为轻型。新增治愈出院3例 ,其中南昌市2例 、抚州市1例。

〖肆〗、现在江西南昌、九江有疫情 。根据最新资料显示,截至2022年12月9日,江西地区现有确诊15例 ,分布在南昌和九江 ,防疫管控要求是市民非必要不前往涉疫地区。

江西是诺如病毒的重灾区?纯属谣言

〖壹〗 、“江西是诺如病毒的重灾区”这一说法纯属谣言。具体分析如下:官方核实与疫情趋势经江西省卫生健康委核实,2025年江西省诺如病毒感染疫情趋势与全国基本一致,近期已明显下降 ,且全省连续2周无诺如病毒感染性腹泻聚集性疫情报告 。这一数据直接否定了“重灾区 ”的谣言 。

相关推荐

  • 【吕梁地区有疫情没,吕梁地区有疫情没】

    【吕梁地区有疫情没,吕梁地区有疫情没】

    吕梁疫情那四个人确诊了吗没有。通过查询吕梁市防疫部资料显示,新冠肺炎初筛阳性史某某于6月19日乘坐K1806次列车11号车厢(上海南到银川),6月20日13:58途经吕梁站。有4名同车厢密接人员,经隔离观察后,没有确诊,多次核酸结果均为阴性。不能。通过查询相关信息显示,截止到2022年10月28日,吕梁新增无症状感染者4例,确诊病例10例,属于中风险地区,...

  • 【发现疫情地区反应,发现疫情如何处理】

    【发现疫情地区反应,发现疫情如何处理】

    各地疫情程度不同,每个地区采取的应对举措是怎样的?〖壹〗、对于东北以及内蒙古等边靠近边境的地区,更是要着重防控外来人员携带病毒。内部地区主要是防控交通线路,防止人员频繁的流动。以及人口较多的城市,要注意人员聚集。每个地区要明确的判断是属于早期还是中期,要采取更加精准的举措。〖贰〗、药物预防服务:每个地市及疫情严重县(市、区)指定医疗卫生机构提供艾滋病暴露前...

  • 牡丹江哪些地区有疫情了/牡丹江哪些地区有疫情了呢

    牡丹江哪些地区有疫情了/牡丹江哪些地区有疫情了呢

    牡丹江10月份封城了快递可以进来嘛不能进。通过查询相关信息显示,截至2022年11月6日,牡丹江快递收疫情影响的城市有牡丹江市绥芬河市、东宁市。如果已经封城了的话,那么快递一般都是会停运的,此时如果快递发出来了也是无法顺利地派送的,一般会暂时寄存到物流点或者退回到发出地。截止至2022年11月7日牡丹江已封38天,10月份封31天。至今还有两个高风险,三个...

  • 杭州疫情属于风险地区吗(杭州属疫情中的什么级城市)

    杭州疫情属于风险地区吗(杭州属疫情中的什么级城市)

    杭州疫情严重吗,现在可以去吗总之,杭州近来可以正常出入,但具体政策需根据当地疫情防控最新规定来看。在出行前,请务必了解并遵守相关政策,确保行程顺利。外地人现在可以前往杭州。来杭州的适宜性取决于出发地的疫情状况。如果出发省份无疫情,只需核验浙江健康码和通信行程卡,并做好个人防护。如果出发省份有疫情,需提供48小时内的核酸检测阴性证明。浙江省内返回杭州...

  • 芒市地区疫情防控电话(芒市疫情防控办电话)

    芒市地区疫情防控电话(芒市疫情防控办电话)

    云南芒市现在可不可以去〖壹〗、综上所述,芒市并非完全不能去,但在决定是否前往时需要考虑多个因素。游客应根据自己的实际情况和需求做出明智的选取,并提前做好充分的准备和规划。〖贰〗、是可以去的进入芒市防控措施(一)所有从州外来(返)芒人员和州内有疫情发生县(市)来(返)芒人员,需持48小时内核酸检测阴性证明、云南健康码通行,并开展一次免费“落地检”。(二)...

  • 近来新冠疫情髙风险地区/近来新型冠状病毒高风险地区

    近来新冠疫情髙风险地区/近来新型冠状病毒高风险地区

    近来全国中高风险地区有哪些?〖壹〗、高风险地区:指病例和无症状感染者的居住地,以及活动频繁且疫情传播风险较高的工作地和活动地等区域。通常以居住小区(村)为单位划定,具体范围可根据流调研判结果调整。〖贰〗、近来无法直接提供全国中高风险地区的具体名单,但可通过以下方法实时查询最新信息:查询途径:通过百度App搜索【疫情风险等级查询】,进入国家政务服务平台或国务...

  • 深圳疫情中风险地区/深圳疫情中风险区域

    深圳疫情中风险地区/深圳疫情中风险区域

    深圳是低风险地区吗深圳近来全市为疫情低风险等级。以下是相关拓展信息:交通出行防控措施:机场、公路、铁路、港口码头等交通站场需落实体温检测、亮码、戴口罩等防控要求,严禁红黄码人员搭乘,并加强人流引导,避免人员集聚。城市公共交通、出租车、网约车需严格落实戴口罩、通风消毒等防控措施,乘客和司机均需做好个人防护。截至近来,深圳龙华区整体属于疫情低风险区,但部分街道...

  • 祖国有多少地区有疫情了(中国有几个地区有疫情)

    祖国有多少地区有疫情了(中国有几个地区有疫情)

    黑龙江现有本土确诊243例,这些病例具体分布在了哪里?首先我们必须要了解黑龙江的地理位置,它位于我国东北地区与其他国家进行接壤,有境外输入病例,这对我国的防控疫情工作是非常不利的,同时本土也有新增的一些新冠疫情病例,大部分的这些地区都分布在黑龙江省的黑河地区,虽然疫情是非常的可怕的,但是我们党和政府以及人民的努力会把这些疫情牢牢的控制住。无症状感...

  • 合肥固定的疫情敏感地区(合肥疫情严重的地方)

    合肥固定的疫情敏感地区(合肥疫情严重的地方)

    疫情敏感区域什么意思疫情敏感区域指的是社会面发生疫情但未及时划为中高风险地区,而被列为重点关注发生疫情的地区。具体分析如下:定义与特征疫情敏感区域的核心特征是存在社会面本土疫情传播,但尚未达到中高风险地区的划分标准(如未满足连续多日新增病例数、聚集性疫情规模等条件)。这类区域因疫情发展存在不确定性,被列为重点关注对象。所谓的“敏感城市或地区”,实际上是合肥...

  • 【武汉地区疫情名单最新,武汉疫情各区】

    【武汉地区疫情名单最新,武汉疫情各区】

    武汉低风险地区名单最新消息(武汉低风险地区名单最新消息通知)〖壹〗、近来武汉都是低风险地区。但需要注意的是,疫情情况可能会随着时间和具体情况的变化而有所调整。截止2022年2月22日,暂未看到武汉官方发布疫情风险等级调整公告,因此当时武汉被认定为低风险地区。然而,如果有新的疫情发生或相关防控政策有所调整,武汉的疫情风险等级也可能会相应发生变化。〖贰〗、没有...

返回顶部