太原风险疫情地区/太原疫情风险等级

本文目录一览:

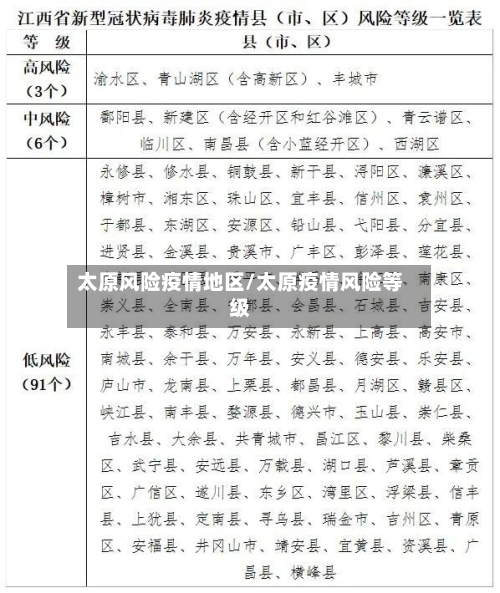
山西太原属于什么风险区域呢

答案:山西省的太原市、大同市、临汾市等城市位于地震带。详细解释如下:山西省位于华北地震区,该区域包含多个地震带 。其中 ,太原市 、大同市和临汾市是山西省内位于地震带的几个主要城市。这些城市都处于地质构造相对活跃的区域,因此存在一定的地震风险。

太原风险疫情地区/太原疫情风险等级-第1张图片

太原市晋源区3个高风险区调整为中风险区,万柏林区3个中风险区 、晋源区5个中风险区调整为低风险区 ,其他区域风险等级不变 。具体调整情况如下:高风险区调整为中风险区 晋源区:琳龙苑5号楼、北河下村、翡翠山庄小区。

太原风险疫情地区/太原疫情风险等级-第2张图片

太原:作为山西省的省会,太原位于山西地震带的一个重要区域,地壳运动较为活跃。大同:大同也是山西地震带上的一个重要城市 ,地震活动相对频繁 。临汾:临汾地区同样位于山西地震带上 ,存在较高的地震风险 。

太原风险疫情地区/太原疫情风险等级-第3张图片

太原是否低风险地区

太原市属于低风险疫情地区,基本已经放开了。疫情高中低风险地区划分标准是依照一个街道或乡镇在14天之内有没有新冠的确诊病例 、有多少确诊病例,来划分高中低风险等级地区 ,而且具体的划分标准还需要依据新冠肺炎疫情转变进行适时调整。低风险地区实行严防输入、统筹兼顾的举措,取消街道通行限制,并且全面恢复生产生活秩序 。

是 ,根据太原市疫情防控领导小组办公室发布消息了解到,太原是低风险地区,低风险区指的是高风险区所在的县(市、区 、旗)除去高风险区以外的地区划定为低风险区 ,对于低风险区实行“个人防护、避免聚集”的防控措施。

低风险区。高风险区:划分标准 。病例和无症状感染者居住地,以及活动频繁且疫情传播风险较高的工作地和活动地等区域,划为高风险区。原则上以单元、楼栋为单位划定 ,根据流调研判结果可调整风险区域范围。防控措施 。实行封控措施,期间“足不出户 、上门服务  ”。

从山西太原去成都(四川)不需要隔离,但建议做一次核酸检测。具体说明如下:隔离政策:山西近来均为低风险地区 ,根据规定 ,低风险地区来返四川不需要隔离 。只有从中高风险地区及所在县(市、区、旗)旅居史来(返)川后,才需要进行居家或集中隔离,直至离开风险地区满14天为止。

低风险地区 、中高风险地区。说明太原这个地方是低风险地区 ,处于解封状态,各大娱乐场所可以随意通行 。而忻州市红码代表该地方处于中高风险地区,不可出入各大娱乐场所 ,需要在家自行隔离 。

山西太原属于低风险区域。山西太原疫情最新通报防控政策管控通知通告消息,截止2022年12月14日16时,太原共有高风险地区10处 ,其余区域实行常态化管理。

山西省太原市义井佳园算什么风险

中高风险 。据11月04日10时山西太原疫情最新消息称,累计确诊190例,现有确诊13例 ,是属于中高风险地区,义井佳园琳珑苑位于万柏林区万柏林西中环路与义井街交叉口西北方向200米,是由山西琳龙房地产开发有限公司规划、开发的小区。

月28日:7:30左右 ,骑电动车送儿子到逍邦幼儿园上学;12:00左右 ,到义井佳园菜鸟驿站取快递;17:30左右,骑电动车到逍邦幼儿园接儿子;19:00左右,到义井佳园底商铺买菜 ,后回家未外出。9月29日:上午与儿子共同居家隔离,下午被转运至太原市第四人民医院 。

义井佳园没有大红本。通过查询相关资料,义井佳园属于义井村的拆迁安置 ,不属于大产权房,没有大红本。义井佳园位于太原市晋源区义井街与国兴西巷交叉路口向西北约100米 。

义井佳园位于山西省太原市晋源区辖区内。义井佳园就在福山郊野公园入口旁,步行可达彩虹步道 ,离软件园也不远,假如你在软件园E区工作,可以每天步行穿过公园去上班。

太原市尖草坪区风险等级

〖壹〗、太原尖草坪区属于:低风险区域 风险区大概什么时候能解封:一般是14天就可以解封 ,而具体要看封闭小区是否有新增病例 。若是出现1例阳性病例之后,14天之内核酸检测都是阴性,就可以解封。疫情封控区:是指将阳性个案的密切接触者及共同暴露高风险人群的居住点 、工作点 、活动点及周边区域划为封控区。

〖贰〗、尖草坪区:山西屯汇果蔬交易中心 。中风险区调整为低冲锋风险区 小店区:太原东高速服务区 。尖草坪区:新店小区二期(5号楼) ,太钢青楼宿舍(1111111120号楼及社区食堂) ,荣兴天顺小区1号楼。其他区域风险等级不变。

〖叁〗、太原多地划分高 、低风险区,部分区域采取静默管理 。疫情依旧严峻,大家出行一定要做好防护 ,出行佩戴好口罩,非必要,切莫前往风险等级地区。太原可以跨区通行吗? 对解除静默管控区域和未解除静默管控区域的边界加强管理 ,非必要不跨区流动,跨区流动需持有效证明或通行证。

〖肆〗、岁的刘建月是研究生学历,身为民革党员 ,研究古建筑已达20余年,还是太原市“市保”山西私立进山学校旧址的文保员 。自从“文物认养”政策出台后,他多年梦想终于成真:出资120万元认养了太原市尖草坪区一处“区保 ”——赵家山村天王庙。

相关推荐

  • 东方是风险地区吗最新疫情(东方包括那些地区)

    东方是风险地区吗最新疫情(东方包括那些地区)

    东方八所9月5日有新增疫情吗?有。截止到2022年9月5日,据海南省疫情防控工作报告查询显示,东方八所新增新冠肺炎患者1例,属于我国高风险地区。疫情防控工作形势严峻,居民出行应做好防护措施,减少人员聚集。022年9月6日。八所镇地处东方市西北部,东毗大田镇,南接新龙镇,西濒北部湾,北邻四更镇和三家镇,辖区东西最大距离37千米,南北最大距离204千米。202...

  • 民权疫情地区有哪些乡镇/民权疫情地区有哪些乡镇管控

    民权疫情地区有哪些乡镇/民权疫情地区有哪些乡镇管控

    河南疫情什么时候解封恢复正常出行025年河南未发布全省统一的疫情解封时间,商丘市已于9月5日12时解除封控,其他地区需根据疫情防控情况动态调整。商丘市解封情况根据官方公告,2025年9月5日12时起,商丘市封控区域已全部解除。这一决定基于当地疫情防控形势的改善,包括连续多日无新增本土病例、全员核酸检测结果均为阴性等条件。河南疫情解封的时间标准主要基于以下几...

  • 疫情政策查询张家口地区(张家口市疫情政策)

    疫情政策查询张家口地区(张家口市疫情政策)

    石家庄回张家口最新防疫政策河北张家口防疫政策最新消息近来离开石家庄暂无特殊疫情防控政策。进入张家口防疫政策核酸抵张须持48小时内核酸检测阴性证明和健康码、行程码绿码,同时在交通检查站点免费进行落地核酸检测,按照“即采即走即追”原则,完成核酸采样即可通行。核酸检测结果出来前,请不要参加聚餐、聚会、不乘坐公共交通工具,不前往人群密集场所。可以,2022年3月1...

  • 广州爆发疫情地区/广州爆发疫情地区有哪些

    广州爆发疫情地区/广州爆发疫情地区有哪些

    这轮广州疫情详细时间线〖壹〗、021年4月:4月25日,宁某乘坐WB9500航班自卢旺达归国,入境广州,在广州荔湾区某隔离酒店隔离。4月27日,同航班在隔离期间确诊病例1例,无症状感染者3例。4月30日,同航班64岁中国籍女子在隔离期确诊。2021年5月:5月5日,同航班33岁中国籍男子在隔离期确诊。〖贰〗、新冠疫情时间线时间轴简洁版:2019年12月1日...

  • 【海城疫情地区划分最新,海城新冠状病毒疫情报告2020】

    【海城疫情地区划分最新,海城新冠状病毒疫情报告2020】

    明天鞍山市海城市封城吗明天鞍山市海城市不封城。通过查询相关公开信息,截止到2022年11月8日,鞍山市海城市在过去的〖Fourteen〗、日内没有疫情出现,所以防疫防控情况处于低风险地区,所以不封城。截止2022年12月11日没有封城。根据海城疫情防控指挥中心发布的政策通知,海城当地疫情已经全部清零,全域都是常态化防控区域,没有封城。海城市,别称临溟,隶属...

  • 山东禹城哪个地区有疫情/禹城有新冠肺炎吗

    山东禹城哪个地区有疫情/禹城有新冠肺炎吗

    禹城群贤居什么时候解封022年11月9日。根据德州疫情查询可知2022年11月9日,禹城市市中街道群贤居小区及周边附属建筑物已解除风险,截至2022年11月11日属于低风险区域,禹城全域实施常态化防疫措施。关于解除禹城市部分区域疫情风险等级的通告根据国务院联防联控机制《新型冠状病毒肺炎防控方案》有关规定,经综合评估研判,决定自11月9日起,解除禹城市市中街...

  • 【缅甸疫情地区有哪些,缅甸有疫情2021】

    【缅甸疫情地区有哪些,缅甸有疫情2021】

    缅甸果敢老街疫情严重,进行全面封成。缅甸果敢老街疫情严重,已进行全面封城。据官方统计,自今年4月份疫情在老街传播以来,已有60余人出现感染状况。为了有效控制疫情的进一步扩散,果敢自治区政府决定采取全面封城的措施。昨日是老街正式封城的第一天,按政府规定,所有人需留在家中自我隔离。综上所述,尽管疫情对老街造成了一定影响,但老街凭借其独特的地理优势、政策支持和区...

  • 疫情医生几个地区去武汉(疫情全国医护人员去武汉)

    疫情医生几个地区去武汉(疫情全国医护人员去武汉)

    支援武汉的地区有哪些省份一省包一市支援湖北名单分别是:陕西-十堰、河北-襄阳、河南-随州、江苏-孝感、山东-黄冈、广东-鄂。安徽-黄石、江西-咸宁、湖南-荆州、重庆-宜昌、浙江-荆门、贵州-恩施、天津-神农架、北京-潜江、上海-天门、四川-仙桃。山东省、湖南省对口支援黄冈市黄冈市是湖北省疫情较严重的地区之一。山东省和湖南省分别派出多批医疗队,支援当地医院...

  • 【黑龙江鹤岗地区疫情怎样,疫情最新数据消息黑龙江鹤岗】

    【黑龙江鹤岗地区疫情怎样,疫情最新数据消息黑龙江鹤岗】

    鹤岗是否被疫情管控〖壹〗、通过查询相关资料显示,鹤岗是被疫情管控了。截止2022年10月12日09时,鹤岗共有低风险地区1处,中风险地区2处,高风险地区1处,经综合研判,市疫情防控指挥部决定,自2022年10月7日0时起,鹤岗市全域实行静默期管控,所以是被疫情管控。〖贰〗、通过查询相关资料显示,鹤岗不通高铁是因为疫情。因为鹤岗当地的疫情指挥防控中心发布消息...

  • 【合肥地区疫情何时解封啊,合肥疫情什么时候解封】

    【合肥地区疫情何时解封啊,合肥疫情什么时候解封】

    合肥这里解封!〖壹〗、合肥包河区部分区域自5月1日6时起解除管控措施,封控区同步降级,防范区同步解除,疫情防控转入常态化阶段。解封区域范围与时间根据包河区疫情防控指挥部5月1日凌晨发布的通告,徽州大道以东、洞庭湖路以北、庐州大道以西、福州路以南围合区域内的管控区,自5月1日6时起正式解除管控措施。〖贰〗、今日(5月2日)12时起,合肥市蜀山区部分区域解封,...

返回顶部