云南疫情地区风险等级/云南疫情地区风险等级查询

本文目录一览:

疫情中风险区域有哪些?

〖壹〗 、疫情中高风险地区的定义及划分标准如下:高风险地区:指病例和无症状感染者的居住地,以及活动频繁且疫情传播风险较高的工作地和活动地等区域。通常以居住小区(村)为单位划定 ,具体范围可根据流调研判结果调整 。

云南疫情地区风险等级/云南疫情地区风险等级查询-第1张图片

〖贰〗、疫情等级划分的4个等级判定主要依据病例数、传播风险及区域防控需求,通常分为低风险 、中风险、高风险和重点管控区域(部分地区可能将“重点管控”单独列为一级或纳入高风险范畴)。以下是具体判定标准及说明:低风险地区判定标准:无新增本土病例:连续14天内无新增本地确诊病例或无症状感染者。

云南疫情地区风险等级/云南疫情地区风险等级查询-第2张图片

〖叁〗、中风险区:病例数较少,但存在传播风险(如病例轨迹涉及多个场所) 。一般以街道或乡镇为单位划定 ,实行“人不出区 、错峰取物 ”的管控措施 。例如:某街道7天内累计新增5例及以上本土确诊病例 ,或1起聚集性疫情。低风险区:中高风险区所在县(市、区、旗)的其他区域。

云南疫情地区风险等级/云南疫情地区风险等级查询-第3张图片

〖肆〗 、风险区域是指在疫情防控中,依据感染者居住或活动轨迹、疫情传播风险大小等因素,划分出的存在较高疫情风险的区域 。以下是关于风险区域的详细解释:划定依据:风险区域的划定是基于病例的发现、感染者的活动轨迹 、疫情传播风险大小 ,以及区域的人口密度、社会交往活动的频繁程度等多项因素的综合考量。

全国中高风险地区的分布

〖壹〗、近来全国50个中高风险地区集中在北方城市,主要与冬季气候 、人员活动模式 、病毒特性及偶然性因素有关,具体分析如下:冬季气候影响病毒存活与传播低温延长病毒存活时间:北半球进入冬季后 ,北方气温显著降低。低温环境下,新冠病毒在物品表面和环境中的存活时间更长,传染性更明显 。

〖贰〗、可以通过微信国家政务服务平台查看最新的全国中高风险疫情地区分布 ,具体步骤如下:进入微信国家政务服务平台:打开微信,在搜索栏输入“国家政务服务平台”,进入该程序页面。点击各地疫情风险等级查询:在程序页面中 ,找到并点击“各地疫情风险等级查询”选项。

〖叁〗、查看风险地区分布:跳转至新页面后,系统会以地图或列表形式展示全国高中低风险地区的分布情况 。地图模式下,不同风险等级区域可能用不同颜色标注(如高风险为红色 、中风险为橙色、低风险为绿色);列表模式则按省份、城市逐级展示 ,可快速定位目标地区。

〖肆〗 、新增本土无症状感染者分布 湖北:5例 ,均在武汉市。四川:5例,其中成都市4例、泸州市1例 。江苏:3例,其中无锡市2例、苏州市1例。广东:2例 ,其中广州市1例 、深圳市1例。云南:1例,在红河哈尼族彝族自治州 。

〖伍〗、全国中高风险地区一览 明确答案:截至最近的数据,全国的中高风险地区包括但不限于以下地区:北京某区、黑龙江某市 、广东某市等 。详细解释: 中高风险地区的划定:中高风险地区是根据病例数量、疫情传播风险等因素综合评估后划分的。

〖陆〗、疫情控制情况稳定 ,复试延迟可能性低近来国内疫情整体可控,全国高风险地区已清零,仅剩3个中风险地区(河北省石家庄 、吉林省通化市 、黑龙江绥化市)。疫情形势的稳定为复试按期举行提供了基础条件 ,院校无需因大规模疫情风险调整复试时间 。

全国风险地区有哪些?

〖壹〗、021年1月4日0时至24时,全国新增本土确诊病例17例,其中河北新增14例本地确诊病例和30例本地无症状感染者 ,石家庄市藁城区增村镇小果庄村被调整为全国唯一高风险地区。

〖贰〗、自然灾害风险区:地震活跃区 、火山地区、台风路径经过的地区、洪水易发区等。冲突和战乱区:战争或政治冲突频发的地区,存在恐怖袭击 、武装冲突或社会不稳定的地区 。犯罪高发区:犯罪率高、治安较差的地区,如贩毒区、暴力犯罪多发区等。

〖叁〗 、近来全国中风险地区有36个 ,它们分布在不同的省市。具体来说 ,这些中风险地区主要位于新疆、内蒙古、甘肃 、宁夏、云南和广西等地 。其中,新疆和内蒙古的中风险地区数量较多,这可能与当地的疫情形势和防控措施有关。

〖肆〗、包括:内蒙古 、吉林 、黑龙江、青海、宁夏 、新疆及新疆生产建设兵团。此外 ,在新冠肺炎疫情的防控中,还存在高风险区和低风险区的划分,这是根据病例和无症状感染者的活动轨迹、疫情传播的风险等因素来确定的 ,与上述基于媒介伊蚊和登革热疫情的风险地区划分有所不同 。

全国高风险地区有哪些?

高风险地区:指病例和无症状感染者的居住地,以及活动频繁且疫情传播风险较高的工作地和活动地等区域。通常以居住小区(村)为单位划定,具体范围可根据流调研判结果调整。

高风险国家包括朝鲜、伊朗和缅甸 。这些国家被金融行动特别工作组列为高风险国家或地区 ,因为它们在反洗钱和反恐怖融资体系上存在显著缺陷 。FATF作为全球反洗钱和反恐怖融资的世界标准制定机构,持续监测并评估各国和地区在这些领域的表现,以督促其改进缺陷。

操作步骤:进入查询页面:在搜索结果中选取国家政务服务平台或国务院客户端的查询入口。选取地区:系统默认显示当前定位所在地的风险等级 ,若需查询其他地区,可通过手动筛选功能切换目标城市或区县 。查看中高风险地区:在页面中找到“点击查询全国中高风险疫情地区 ”的选项,点击进入后即可查看最新名单。

全国中高风险地区一览 明确答案:截至最近的数据 ,全国的中高风险地区包括但不限于以下地区:北京某区 、黑龙江某市、广东某市等。详细解释: 中高风险地区的划定:中高风险地区是根据病例数量、疫情传播风险等因素综合评估后划分的 。

全国中高风险地区名单(截止1月27日)及查询方式如下:中高风险地区名单 高风险地区(9个):河北省:石家庄市藁城区全域;石家庄市新乐市全域;邢台市南宫市全域。黑龙江省:绥化市望奎县全域;绥化市海伦市永富镇众发村;绥化市海伦市永富镇东大村;哈尔滨市利民开发区裕田街道。

大理现在疫情风险等级

〖壹〗 、常态化防控区域 。大理白族自治州 ,首府驻大理市,是云南的16个地级行政区之一,地处云南省中部偏西 ,东邻楚雄州,南靠普洱市、临沧市,西与保山市。通过查询相关资料显示:该地区已连续3天无新增病例 ,处于常态化管理区域,期间做好个人防护措施,少去人员密集的公共场所。

〖贰〗、现在外省人来昆明 、大理、丽江不需要隔离 ,但需根据风险等级提供相应证明;去云南旅游需注意疫情防控、预约限流 、交通选取及防范推销等问题 。 具体说明如下:外省人员来云南是否需要隔离国内高风险地区人员:需持有来云南前7日内核酸检测阴性证明,或包含核酸检测阴性信息的健康通行“绿码 ”,方可自由活动。

〖叁〗 、另类回不来风险:沉浸式旅游陷阱案例中的弥勒东风韵、建水蚁工坊等网红景点 ,虽无政策限制,但因其独特的艺术氛围和亲子体验(如陶艺DIY、梯田抓泥鳅),常让游客尤其是儿童流连忘返 ,需合理规划行程时间避免耽误返程。

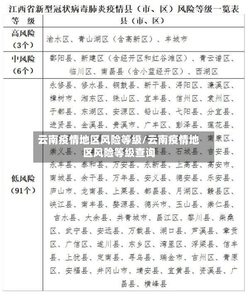
〖肆〗 、云南省根据疫情风险等级评估结果 ,将129个县(市、区)划分为高风险(15个)、较高风险(17个) 、中风险(41个)、较低风险(27个)、低风险(29个)五类地区,其中昆明主城四区中的官渡区 、五华区、西山区、盘龙区被列为高风险地区 。

〖伍〗 、人口数量较少,城市规模受限城市等级划分中 ,人口规模是重要指标 。丽江常住人口仅130多万,大理人口规模也未达到三线城市标准。人口基数小导致消费市场、劳动力供应和产业承载能力有限,难以形成规模化经济效应 ,进而影响城市综合竞争力。

相关推荐

  • 泉州疫情地区隔离费用谁出(泉州疫情隔离酒店有哪些)

    泉州疫情地区隔离费用谁出(泉州疫情隔离酒店有哪些)

    工地疫情防控费用如何计算?谁来承担?这些案例可供借鉴山东省:除防疫费用外,施工降效、窝工及赶工费用也计入工程造价,由发包人承担。泉州市:疫情防护物资、临时隔离设施、场地消杀、防护人员费用由发包人承担;复工人员隔离观察费用(住宿、伙食、管理费)由双方协商分担;常态化防控措施费按分部分项工程费与单价措施项目费之和的0.66%计算。案例三:业主因财物被盗拒缴物业...

  • 维芳地区的猪场有疫情吗/维芳医院

    维芳地区的猪场有疫情吗/维芳医院

    2023年非瘟卷土重来?已有15省猪场疑似感染,养殖场户提高警惕!023年初冬春交际,非洲猪瘟在15个省份出现抬头迹象,但通过及时防控可有效控制风险,行业已形成成熟应对经验,不过仍需保持警惕。023年春季,非瘟疫情似有卷土重来之势,已有15个省份的猪场出现了疑似或确诊的情况,尽管养殖场户已有应对措施,但警惕之心不可懈怠。非瘟疫情对猪业的影响持续深入,尤其在...

  • 【新会区属于无疫情地区,新会区疫情防控指挥部通告】

    【新会区属于无疫情地区,新会区疫情防控指挥部通告】

    新会万达解封了没已经解封了。新会万达位于江门市新会区,根据对江门市疫情防控官方网站的查询,截止2022年10月10日,江门市已降为疫情低风险区域,已于2022年9月23日正式解封。解封了,截止2022年9月14日已逐渐复商,但也要做好个人疫情防护,外出时尽量要佩戴口罩,要检查口罩的密闭性,特别是去人多密集的场所,一定要佩戴口罩,但是要尽量少去这种人群密集和...

  • 近来疫情封城的地区有(近期疫情封城是哪里)

    近来疫情封城的地区有(近期疫情封城是哪里)

    中国哪八个城市二次封城?〖壹〗、全国第二次宣布封城的城市近来只有大连金州区。12月21日,大连突发微博发布通知称金州封城了,但金州“封城”是防控措施升级,并不代表疫情严重失控,因此大家不要恐慌。一般情况下,这两种情况才会封城:高风险地区疫情高风险地区会实行内防扩散、外防输出、严格管控策略。在疫情得到有效控制后,再有序扩大复工复产的范围。〖贰〗、至2023...

  • 怎么看现在地区疫情最新(怎么看疫情最新数据)

    怎么看现在地区疫情最新(怎么看疫情最新数据)

    微信中怎么查看自己所在地区的疫情风险度〖壹〗、步骤1:进入搜索页面在手机中打开微信APP,点击顶部搜索框进入搜索页面。步骤2:进入粤省事小程序在搜索框输入“粤省事”,点击搜索结果中的粤省事小程序进入。步骤3:进入疫情区域查询页面在粤省事首页找到“疫情区域”选项并点击,进入相关功能页面。步骤4:选取风险等级查询功能在疫情区域页面下方,点击“各地区风险等级查询...

  • 山西疫情停发地区有哪些(山西疫情是否封城)

    山西疫情停发地区有哪些(山西疫情是否封城)

    山西阳泉现在的快递能收吗〖壹〗、近来阳泉大部分区域快递是正常收发的没有停运的,部分地区受疫情影响快递暂停阳泉受到疫情影响,市区部分高风险地区的快递可能会出现延迟服务、无法派送收寄等情况,但是大部分区域的快递都是正常进行的,顺丰快递近来不能向高风险地区发货。〖贰〗、以下城市有部分网点暂停收派件服务:大同市、晋城市、晋中市、忻州市、临汾市、吕梁市、朔州市、太...

  • 广东省疫情地区排名榜(广东省疫情地区分布)

    广东省疫情地区排名榜(广东省疫情地区分布)

    广东省疫情数据分析-截止3月10日截止3月10日,广东省当日零新增确诊病例,现有确诊63例,其中重症4例,危重症17例。以下为详细分析:当日新增确诊情况:3月10日0时-24时,广东省未报告新增本土确诊病例,表明疫情在当日未出现进一步扩散。图1-广东省密切接触/疑似趋势图现有确诊病例结构:总数:现存确诊病例63例,处于低位波动状态。月10日0-24时,...

  • 南昌疫情具体分布地区/南昌疫情区域

    南昌疫情具体分布地区/南昌疫情区域

    南昌封控区管控区有哪些封控区:九龙湖管理处九龙明珠A区5栋1单元和C区20栋1单元。该区域实行“区域封闭、足不出户、服务上门”管理措施,严格限制人员流动,确保居民足不出户,由工作人员提供必要的生活物资和医疗服务。管控区:九龙湖管理处九龙明珠A区和C区(封控区除外)。封控区:八一桥街道胜利名座。管控区:胜利路以东,阳明路以南,象山北路以西,叠山路以北合围区域...

  • 近几天疫情地区查询表图片(近两天的疫情)

    近几天疫情地区查询表图片(近两天的疫情)

    ...一览11月23日武汉东西湖疫情最新情况一览表图片〖壹〗、无症状感染者115:居住于东西湖区走马岭街金松大队安能物流分拨中心。无症状感染者116:居住于东西湖区金银湖南二街武汉市烟草专卖局宿舍。无症状感染者117:居住于东西湖区美联奥林匹克花园二期22栋。无症状感染者118:居住于东西湖区鑫城宜居3栋。无症状感染者119:居住于东西湖区新苑社区和顺园6...

  • 查疫情中高风险地区名单(查疫情中高风险地区名单最新)

    查疫情中高风险地区名单(查疫情中高风险地区名单最新)

    如何在手机上查看疫情中高风险区〖壹〗、在手机上查看全国中高风险疫情地区,可通过微信《扫码抗疫情》小程序实现,具体步骤如下:步骤一:进入《扫码抗疫情》小程序打开微信,点击顶部“搜索小程序”栏,输入“扫码抗疫情”,在搜索结果中选取并进入该小程序。步骤二:选取《更多服务》进入小程序后,找到并点击《疫苗信息》选项,在展开的菜单中选取《更多服务》。〖贰〗、在手机上可...

返回顶部