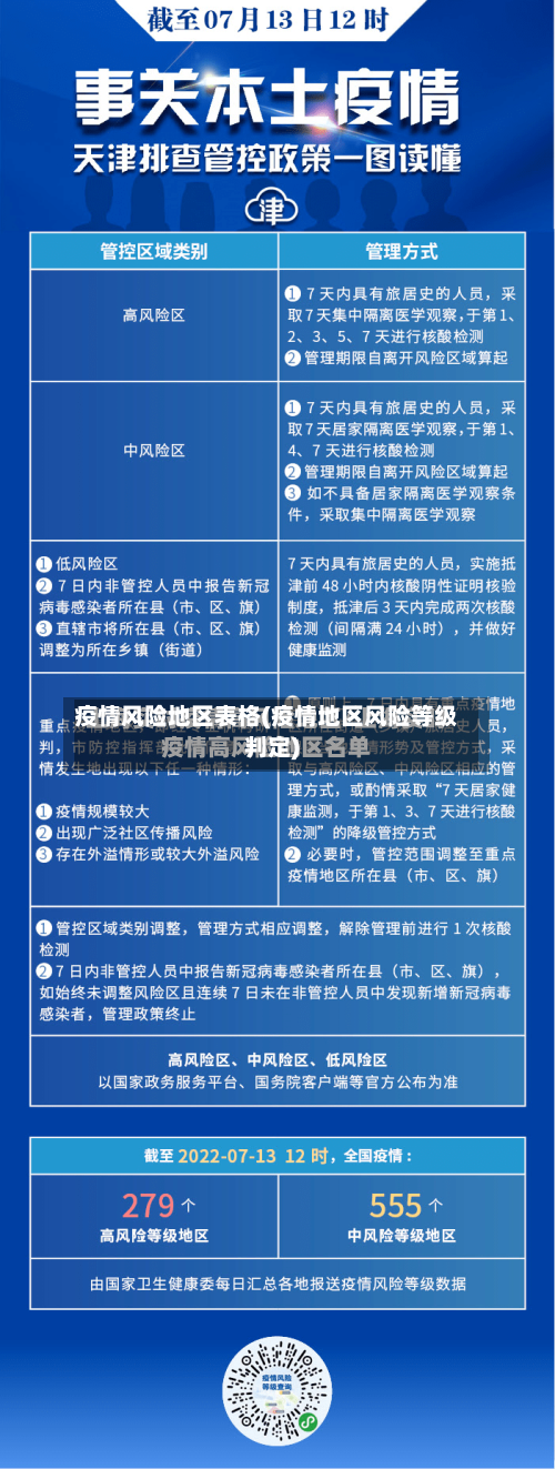
• 疫情风险地区表格(疫情地区风险等级判定)

    本文目录一览:〖壹〗、湖北疫情风险等级评估报告出炉〖贰〗、全国中高风险地区名单表格下载入口〖叁〗、2022全国中高风险地区一览表最新(实时更新)湖北疫情风险等级评估报告出炉〖壹〗、月29日,湖北首次发布《湖北省县(市、区...


返回顶部