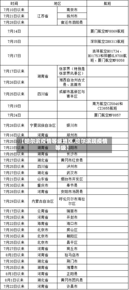
本文目录一览:〖壹〗、哈尔滨属于什么风险等级〖贰〗、最新全国疫情等级划分是怎样的?〖叁〗、哈尔滨是中高风险地区吗?〖肆〗、哈尔滨疫情属于什么风险地区哈尔滨属于什么风险等级哈尔滨全区是低风险地区。低风险地区跨省,在持...